
本期概要
1、2025年缅甸Mw7.7地震的破裂动力学:超长“断层高速通道”上的双边超剪切破裂
2025年缅甸Mw7.7地震沿实皆断层“断层高速通道”呈现非对称双向超剪切破裂。研究结合三维动态破裂模拟与多源观测,揭示破裂先亚剪切传播后加速至超剪切,主要受Burridge-Andrews机制与自由表面效应驱动,滑动分段性与震间闭锁深度相关,为活动断层灾害定量评估提供新框架。
2、摩擦非均质性限制了狭窄发震带的破裂动力学:2021年Mw7.4玛多地震(西藏东部)
针对2021年玛多Mw7.4地震,研究融合GNSS与遥感数据,采用分辨率优化反演技术,揭示东断层最大滑移约9 m、浅层滑移亏损约40%、发震层局限于2–8 km。二维地震周期模型表明摩擦特性随深度转变可解释滑移模式,库仑应力分析提示巴颜喀拉块体东部地震风险较高。
3、利用对称自编码器学习地震震源
研究提出变分对称自编码器(SymVAE)方法,基于尺度分离原理,无需经验格林函数即可从远震波形中自动分离震源与路径效应。该方法成功应用于近30次深源地震,可生成高分辨率震源时间函数并识别微弱次级破裂,为低信噪比条件下震源精细分析提供新途径。
2025年缅甸Mw7.7地震的破裂动力学:超长“断层高速通道”上的双边超剪切破裂
了解大型地震破裂的动力学对于地震灾害评估至关重要,尤其是在人口稠密地区。2025年缅甸Mw7.7地震破裂了实皆断层(Sagaing fault)中部,此前该处已被识别为具有高地震风险的地震空区。研究人员在近断层强震动波形、光学和合成孔径雷达(SAR)像素偏移以及运动学震源模型的约束下,进行了数百次三维动态破裂模拟,以研究破裂动力学。研究选定的模型显示,破裂涉及非对称超剪切破裂,破裂首先以亚剪切速度(低于剪切波速)双向传播,然后加速至超剪切速度(高于剪切波速),最后在南端附近减速。这与余震频率低和地震辐射效率高相符。Burridge-Andrews机制和自由表面效应可能是超剪切转变的主要机制。此外,推导出的滑动分布在范围和幅度上均表现出分段性,浅层滑动亏损较少,这与震间闭锁深度和滑动速率相关。研究结果表明,数据约束下的动态破裂模拟能为理解复杂地震破裂过程的物理机制提供宝贵见解。相关研究发表在2026年1月的Geophysical Research Letters。
2025年3月28日,缅甸中部曼德勒附近发生Mw7.7特大地震,造成严重破坏。震源机制显示此次地震发生在右旋的实皆断层中段。大地测量研究表明,实皆断层系统的滑动速率和闭锁深度沿走向呈现分段式变化。此前研究识别出两个具备7.7级以上地震潜力的地震空区,其中一个是位于缅甸中部的Meiktila断层段(属于实皆断层系统),该地震空区被此次地震填补。
此次地震产生了约500 km长的地表破裂带,向南延伸约400 km、向北延伸约100 km,破裂带沿一段几何形状极为简单、几乎无分支的直线型断层传播,这种结构有利于超剪切破裂传播,被称为“断层高速通道”(fault superhighway)。多阵列远震反投影显示,破裂初期为双向亚剪切传播,随后向南加速至约5.3 km/s的超剪切速度,部分研究认为超剪切波也向北传播。地震与大地测量反演结果的综合为超剪切破裂提供了进一步支持,但驱动破裂速度空间变化和超剪切转变的物理机制仍然不明。
研究结合三维动态破裂模拟、大地测量和地震观测数据以及运动学震源模型,对主震破裂动力学进行了约束,并采用网格搜索方法确定了最佳动力学模型。此外,研究还确定了与地震能量平衡相关的关键物理参数,探讨了可能的超剪切过渡机制,并分析了破裂分段与震间断层运动学之间的关系。

图1 2025年缅甸地震的构造图和地表位移。(a)区域构造背景和历史地震活动,红色矩形为b所示区域;(b)通过哨兵2号光学影像的像素偏移获得的南北向地表位移
1. 模型的确定及模拟情况
研究人员进行了约630次动态破裂模拟,以确定能够重现断层附近大地测量结果、地震观测结果及运动学破裂特征的最佳动力学模型。最终采用的动力学模型能够重现地震观测结果(近断层强震动波形)和大地测量数据(光学和SAR偏移数据),总拟合误差(χ²)为0.31。同时,模拟的三分量波形可与GE.NPW台站的观测记录良好吻合。
研究采用的动力学模型的震源时间函数呈现两个主要峰值,总地震矩与美国地质调查局(USGS)有限断层模型和全球质心矩张量(GCMT)的解相一致。最终滑动分布高度非均匀,包含多个主要凹凸体。破裂过程表现为不对称的双向超剪切传播,南段的超剪切带比北段更宽。不同模型对比表明,双向超剪切特征稳健存在,与滑动相关的Dc值(与最终滑动量D成比例,能更好地重现天然地震的断裂能和破裂复杂性)可以在一定程度上调节超剪切破裂的传播。

图2 拟合误差分析和数据拟合。(a)总归一化拟合误差(χ²)作为α和S的函数,其中C=0.05为常数;(b)总归一化拟合误差作为C和S的函数,其中α=0.65为常数;(c)GE.NPW台站观测(黑色)和模拟(红色)的速度波形;(d)基于哨兵2号光学图像观测(黑色)和模拟(红色)的地表断层的平行位移;(e)基于哨兵1号SAR图像观测和模拟的方位角偏移
同时,滑动加权平均应力降符合浅源地壳地震的典型范围。单位面积断裂能低于相关标度律的预测,但与同震级地震的动力学模拟结果一致。辐射效率(定义为辐射能量与可用能量之比)的推测值为87.7%,表明大部分可用能量以地震波的形式辐射出去,而剩余的约12%在断裂过程中被耗散了。

图3 研究所采用动态破裂模型的震源特征。(a)震源时间函数;(b)最终滑动分布;(c)以局部剪切波速归一化的破裂速度;(d)断层滑动速率
2. 超剪切破裂及可能的过渡机制
研究采用的动力学模型显示,2025年缅甸地震表现为不对称的双向超剪切破裂,沿实皆断裂传播距离异常之长。南向破裂在传播约50 km后,由亚剪切速度加速至超剪切速度(超过Eshelby速度,约为1.414倍的剪切波速),并在90 s后减速至亚剪切速度并停止。向北的破裂也类似地过渡到超剪切传播,但在24 s后停止。该特征得到远震反投影成像、远场马赫锥分析和势密度(potency density)张量反演的支持。
实皆断层笔直、连续的“断层高速通道”几何形态以及较高的预应力水平,为超剪切破裂的发生提供了有利条件。无量纲参数分析表明,破裂位置位于超剪切区间,从而证实了超剪切破裂行为。滑移速率也显示了自由表面对超剪切破裂的促进作用。综合判断,此次地震的超剪切破裂主要受Burridge-Andrews机制和自由表面效应控制。同时,促进超剪切转变的次要机制,例如应力非均质性、低速破碎带和厚断层带也不容忽视,值得进一步研究。余震分析显示,震级超过3.4级的余震相对罕见,尤其是在超剪切破裂带内,这种“平静”状态与已知的超剪切破裂特征相吻合。

图4 实皆断层的滑动分布和地震活动
3. 断层破裂的分段特征及其对地震危险性评估的影响
动态破裂模拟生成了受物理摩擦定律约束的、在力学上自洽的破裂参数。由此得到的滑动分布与有限断层反演结果良好吻合,表现出向南逐渐缩小的滑动范围和沿走向的分段特征。这些特征与震间闭锁深度和滑动速率沿走向的变化相关。最大滑动发生在近地表区域,浅层滑动亏损较少,这与全球其他Mw7.5以上走滑型地震事件一致。大多数余震集中在高滑动区域附近,但由于台站覆盖稀疏,位置不确定性仍然很大。
此次地震滑动填补了实皆断层系统中部的地震空区(上次破裂发生在1839年,震级约M8.0),其两端均与历史破裂重叠。此次地震总破裂长度(约500 km)超出经验预测值(约250 km),但与对大陆走滑断层的理论预期相符。1906年旧金山M7.9地震、2001年昆仑山Mw7.8地震等也具有类似的异常破裂长度。此类事件可能属于失控破裂,通常终止于构造屏障,这凸显了更新经验关系的必要性。
2025年的地震填补了已知的地震空区,此前预计该空区会发生7级以上地震,但当时并未对地震危险性进行定量评估。监测基础设施的匮乏加剧了危险性评估的挑战,但是,震间滑动亏损模型与动态破裂模拟相结合的方法已成功应用于安宁河-则木河(Anninghe-Zemuhe)断层和阿尔金断层,这为实皆断层和世界其他活动断层的灾害定量评估提供了一个基于物理的框架。
4. 研究的局限性
地震破裂动力学受断层几何形态和地下地壳结构共同影响。该研究假设断层倾角恒定并采用简化的一维速度模型,未考虑三维速度的非均匀性及断层两侧的介质差异,这些因素可能影响破裂方向和速度。另外,模型中的应力设定较为理想化,且未能再现观测到的反向传播的破裂行为,也没有考虑断层外塑性和断层破碎带,这可能会影响断裂能和地震辐射效率的估算。未来,相关机制仍需进一步研究。
来源:He Z, Zhang Z, Wang X, et al. Rupture dynamics of the 2025 Mw 7.7 Myanmar earthquake: A bilateral supershear rupture on unusually long fault superhighway. Geophysical Research Letters, 2026, 53(1): e2025GL118023.
摩擦非均质性限制了狭窄发震带的破裂动力学:2021年Mw7.4玛多地震(西藏东部)
滑移幅度及破裂范围对于理解断层力学和地震灾害至关重要,但目前其深部分辨率仍然不足。研究人员将全球卫星导航系统(GNSS)数据和遥感观测数据与分辨率优化的滑移反演技术相结合,用于确定2021年Mw7.4玛多地震的同震滑移分布。高分辨率模型揭示了以往研究中未曾解决的三个关键问题:东断层上约9 m的最大滑移量;约2 km深度以上存在约40%的中等浅层滑移亏损(SSD);以及局限于2~8 km深度的较窄发震层。此外,研究利用干涉合成孔径雷达(InSAR)数据和地质信息,构建了基于物理的二维地震周期模型。该模型显示,存在从速率弱化(对应发震深度)到速率强化(对应浅层)的转变,从而解释了SSD以及发震带宽度沿走向的变化。模型计算的库仑应力传递成功预测了数天至数年的余震,为未来的地震危险性评估提供了基准。这些发现表明,巴颜喀拉块体东部的地震风险较高,需要重点监测。相关研究发表在2026年1月的Earth and Planetary Science Letters。
青藏高原由于印度板块和欧亚板块的持续碰撞而不断隆升并向东扩张,同时发育了多个被大型走滑断裂系统限制的构造块体,其中,巴颜喀拉块体(Bayan Har Block)的地震活动最为频繁。2021年发生的Mw 7.4玛多地震表明,地块内远离边界的次级断层系统也具有引发大地震的潜力(震级与地块边界处的地震相当,甚至更大)。
此次地震起始于昆仑山口-江错断裂(KPJF),破裂向东西两侧扩展,破裂过程复杂。众多研究利用大地测量和地球物理观测数据建立了静态滑移模型和运动学滑移模型。这些模型的结果整体相近,但在滑移幅度、深度分布及浅层滑移亏损(SSD)等关键特征上存在显著差异。这些差异主要源于反演过程中模型分辨率与数据拟合之间的权衡:高分辨率模型可能引入虚假的非均质性,而过度平滑的模型则可能掩盖真实滑移特征。因此,构建兼顾分辨率与拟合准确度的滑移模型至关重要。
研究采用基于分辨率优化的反演技术分析玛多地震的滑移特征,该技术确保构建的滑移模型能够揭示过度非均匀或过度平滑的模型所无法捕捉到的破裂特征。为进一步验证这一技术并分析断层的摩擦特性,研究人员沿两条具有代表性的垂直于断层的剖面进行了二维的、基于物理的动力学地震周期建模。然后,基于这些结果探讨了导致玛多地震特征破裂模式的可能机制。最后,分析了断层上的库仑应力传递,以评估区域未来的潜在地震风险。

图1 2021年Mw 7.4玛多地震破裂区的构造背景。(a)青藏高原的活动构造块体,橙色矩形为b所示区域;(b)研究区的主要活动断层和历史地震活动
1. 玛多地震滑移区的特征
同震滑移模型表明,被震源分隔的东段和西段在滑移幅度和凹凸体方面存在显著差异。东段有两个明显的凹凸体,滑动幅度约为6~9 m,而西段的凹凸体普遍较少,且滑移幅度至少低两倍。滑移深度的分布显示,主要滑移深度在2~8 km之间。整体而言,研究人员的滑移模型能够很好地解释综合数据集(包括GNSS数据、地表破裂观测数据等),并揭示了可能影响玛多地震破裂过程的许多重要特征。
研究还发现明显的浅层滑移亏损(SSD),估算值约为40%,处于以往研究结果的偏中等水平。总体而言,长期震间蠕变、浅层余滑和断层外变形都可能导致观测到的SSD。平均滑移深度呈现出两个显著特征:大部分滑移的深度明显更窄,局限于2.8~6.8 km;归一化滑移幅度,尤其是在深部,要小得多。此外,滑移模式与余震之间的空间互补性和负相关关系表明,余震很可能是由玛多地震引起的应力变化触发的。研究还推测,从反演模型中获得的浅层滑移中有一部分在震后早期过程中被释放,这可能驱动了浅层地震活动。

图2 同震滑移模型及其与玛多地震地表位移的拟合。(a, b)主断裂和分支断裂上的同震滑移模型;(c)滑移模型的地表投影,及其与余震的关系、与GNSS数据的拟合;(d)同震左旋地表位移的比较
2. 发震层摩擦特性及其宽度
二维地震周期模拟及收敛测试显示,发震层上方的浅层和发震层下方的深层必须具有相似的速率强化特性。在此认识下,研究通过调整参数,最终得到一个优化模型。该模型能够很好地解释同震位移,但断裂带附近区域除外。同时,该模型展现出一种钟形的、随深度变化的滑动分布,这与大地测量反演结果高度吻合。由此表明,研究人员的滑移反演模型在平衡模型分辨率和数据拟合方面表现出色。
动力学地震周期模型揭示的不对称摩擦特性导致震源东段和西段的滑移模式存在差异,同时模型还表明,西段较浅、较窄的发震层的滑移量可能较小,导致其SSD小于东段较深、较宽的发震层。
3. 玛多地震引起的应力变化及其对地震危险性的提升

图3 巴颜喀拉块体东部的KPJF及其邻近断层系统的ΔCFS特征。(a)玛多地震主破裂断层即KPJF的应力变化;(b)玛多地震引起的12 km深处的ΔCFS;(c)玛多地震引起的周围断层系统ΔCFS的地表投影
库仑破裂应力变化(ΔCFS)表明,同震破裂区周围的断层区域的库仑应力有所增加,且大部分区域的增幅大于0.5 MPa。该值显著高于通常用于评估地震触发的标准(0.01 MPa)。另外,余震发生与沿深度方向的应力变化之间存在显著的正相关性。
对附近断层系统的分析表明,玛多地震发生后三年内,KPJF附近区域的地震活动最为频繁,ΔCFS值最大,远超阈值。相比之下,在ΔCFS值为负值的区域,地震活动则非常少。在远场区域(如杂孕-楚玛尔河断裂),余震经历了约0.01~0.04 MPa的库仑应力加载,表明这些余震可能受到玛多地震所增加应力的影响。
总体而言,东昆仑断层东段的ΔCFS等级最高。同时,玛多-甘德断层与江错断层的一段也承受着显著的应力。这些断层段具有地震活动性,未来发生大地震的可能性很高。
4. 同震滑移特征及其与以往模型的比较
研究人员的滑移模型显示,玛多地震呈现明显的东西不对称的双侧破裂,东段的滑移量大且深度更深。通过反演揭示的这一滑移模式的特征与地震周期模型高度吻合。总体而言,该滑移模式与大多数其他滑移模型的结果一致,但在若干方面存在差异。
首先,多数先前模型显示的最大滑移量约为5~6 m,只有一个模型显示约为9 m(这与该研究一致);其次,2~8 km深处的滑移凹凸体明显受限,这一深度范围明显小于先前滑移模型中的所有估计值;最后,该研究估计的SSD值适中(约40%),介于先前研究中报道的较大值(>45%)和较小值(约0%~25%)之间。另外,对于玛多地震,该研究的滑移模型得到的应力降远高于其他模型,差异可达两倍,表明之前的应力降被严重低估。此外,对于大于6.9级的地震,该研究未观察到应力降与矩震级之间的相关性。
5. 狭窄发震带内的摩擦变化调节玛多破裂
断层西段的发震带更窄、更浅,摩擦特性向东逐渐减弱。在此背景下,基于较弱摩擦特性预测的滑移量较小,从而导致了观测到的不对称滑移模式。另一方面,断层几何结构的复杂性和断层成熟度也可以解释这种滑移不对称性。此外,有两个可能因素也可能与破裂的不对称性有关,一个是地表地形的不规则,另一个是岩石材料的非均质性。

图4 2021年玛多地震期间,KPJF的破裂行为受控于狭窄发震层的摩擦变化(垂直层大致展示了断层流变特性随深度的变化)
在狭窄发震带上方和下方的深度,同震地表位移需要类似的速率强化摩擦特性。这种严格限定摩擦特性的要求反映出依赖深度的经典摩擦特性模型的一些特征。该研究的地震周期模型揭示了强烈的速率强化摩擦特性,使得同震破裂期间可能发生滑移传播,并伴随震后滑移。未来,需要长期观测和更精细的震后模型,以进一步检验上述解释。
来源:Xiao K, Qiu Q. Friction heterogeneity constrains rupture dynamics across a narrow seismogenic zone: The 2021 Mw 7.4 Maduo Earthquake (Eastern Tibet). Earth and Planetary Science Letters, 2026, 675: 119769.
利用对称自编码器学习地震震源
为了精确确定P波到达的震源时间函数(STF)及其方位角依赖性,研究人员分析了近30次Mw 6.0及以上的深源地震。研究采用变分对称自编码器(SymVAE)——一种旨在从远场地震波中自动提取地震信息的神经网络架构。结果表明,所生成的STF揭示了许多深源地震中存在的微弱次级破裂,表明这些地震以短时集中的方式释放了地震矩。该研究首次在无需传统路径效应反卷积的情况下,生成了高分辨率STF。用于获取STF的无监督学习方法无需标注地震图,其基于尺度分离原理,能够累积来自附近接收器的地震信息。这一原理指出,有限断层作用导致远场带限(bandlimited)下的地震测量变化跨越两个空间尺度:一个是与震源过程相关的较慢尺度,另一个是对应于路径效应的较快尺度。对结果的比较发现,通过SymVAE得到的STF的主要特征与包络叠加的结果一致,尤其是在记录高信噪比(SNR)大震的密集地震台网中。然而,SymVAE能够有效地在较少台站或低信噪比的情况下提取震源细节,而包络叠加在这些情况下可能失效。同时,研究评估了SymVAE的输出质量,并进行了一项合成实验,以在存在路径散射的情况下恢复震源。相关研究发表在2025年12月的Bulletin of the Seismological Society of America。
确定深源地震的STF(依赖于方位角)是研究其破裂动力学及物理机制的关键。然而,从观测到的地震数据中反演STF面临诸多挑战,主要源于震源复杂性、地下介质散射以及噪声水平等因素。传统STF反演方法高度依赖经验格林函数或路径反卷积,在复杂震源或低信噪比情况下不稳定,且难以识别微弱的次级破裂。
此外,经典的单路径卷积假设难以描述多破裂阶段、非均质断层结构及多震相混合的真实地震过程,限制了对深源地震复杂震源结构的刻画。随着全球台网数据的积累和机器学习方法的发展,亟需一种不依赖精细路径建模、能够从远震波形中自动提取稳定震源信息的新方法。
研究利用远震P波记录,系统提取STF及其方位变化特征。研究提出并应用SymVAE,在不依赖经验格林函数、走时拾取或路径反卷积的条件下,从地震台阵波形中自动分离震源效应与路径及散射效应。通过将台站按震源球面划分并联合训练,SymVAE聚合组内一致信息并生成稳定的STF。同时,研究通过数值合成实验与包络叠加等传统方法对比,验证了SymVAE方法的有效性与适用范围。

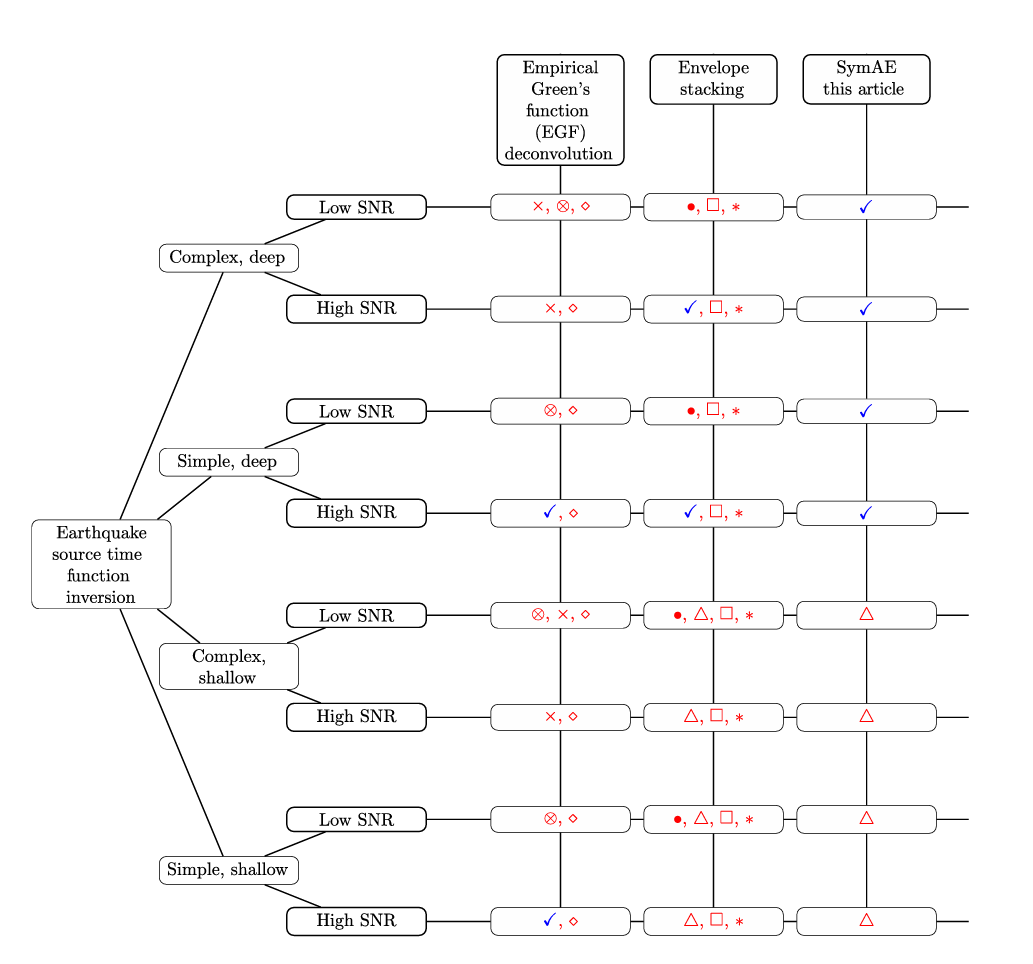
图1 地震STF反演树状图,根据地震的复杂程度(简单或复杂)、深度(浅源或深源)以及SNR对场景进行分类
在方法层面,与依赖于简单卷积模型(单输入、单输出)的传统方法不同,SymVAE以无模型的方式分离震源效应和路径效应。该方法假设存在尺度分离,即震源过程作用于比路径效应更慢的空间尺度。重要的是,SymVAE的训练过程是无监督的,不需要标注数据和拾取地震到时,也不需要关于地下散射或震源特征的先验知识。此外,该技术具有高度可扩展性,可对来自多次地震的所有可用远场地震图进行训练。数值合成实验和对真实数据的分析表明,在该假设成立的条件下,SymVAE能够有效抑制非相干散射和噪声的影响,从而在复杂环境中稳定恢复震源时间函数。
在科学认识层面,研究分析了SymVAE方法应用于多次深源地震所得到的STF。由于远场地震数据是带限的,且深源地震不存在反滑(backslip),所以仅依赖这些数据来重建正矩率函数在数学上属于不适定问题,因为部分信息在传播过程中已不可避免地丢失。因此,基于数值合成实验所得认识,研究将通过SymVAE获得的STF解释为有带限的矩率函数。

图2 SymVAE的架构,源编码器和路径编码器网络通过估计后验分布来解决逆问题
对于高震级地震(Mw >7.0),由于选取了记录质量和数量均较高的采样点,包络叠加在整体上较好地近似于SymVAE生成的STF。然而,多个实例清楚地展示了SymVAE在提取震源信息方面的改进,主要体现在以下几个方面:①在大多数情况下,SymVAE生成的STF具有更高的时间分辨率,明显优于包络叠加;②即便在信噪比较低的情况下,SymVAE生成的STF仍然表现出较高质量;③SymVAE能够增强被尾波掩盖的次级破裂(通常紧随主破裂,难以识别)的识别;④对于低震级地震(Mw 6.0~7.0),其次级破裂更弱,包络叠加通常难以识别,而SymVAE即使在噪声掩盖的条件下,仍可增强这些次级破裂的识别。另外,SymVAE STF中的次级破裂并非生成模型的伪影,而是具有物理意义的真实信号。

图3 合成地震结果,波场平均(红色)、SymVAE(蓝色)、真STF(灰色),a-e计算了包络,f-j未计算包络
对特定地震事件P波指向性的分析表明,由于信噪比较低,包络叠加的效果在很大程度上依赖于每个采样点所包含的接收台站数量。相比之下,SymVAE生成的STF在所有采样点均能稳定地识别出一个明显的主破裂阶段以及一个较弱的次级破裂阶段。即便在接收台站数量有限的采样点,SymVAE仍能够有效提取相干的震源信息,而包络叠加方法在此类情况下表现较差。这一能力对于低信噪比的深源小震尤为重要,因为传统反卷积方法在此类条件下通常不稳定。对于所分析的地震,不同采样点的STF在指向性上差异较小,说明与破裂阶段对应的震源位置彼此接近。同时也表明,结果未受到路径效应的显著影响。若路径或噪声对结果产生很大作用,则在不同采样点之间应当观察到明显差异。
高分辨率的SymVAE STF揭示了深源地震破裂过程的重要特征:深源地震的地震矩释放通常是碎片式的,表现为多个短时破裂阶段,而非连续、长持续时间的事件。所有分析的单个破裂阶段持续时间均未超过5~10 s。低震级地震通常包含2~3个破裂阶段,而高震级地震则包含4~10个阶段。这些结果支持多机制假说,即深源地震可能由多种物理过程共同控制,包括亚稳态橄榄石相变破裂、脱水脆化以及热失稳。研究结果表明,深源地震可能由一种机制触发,并通过另一种机制持续扩展。总之,研究提出的这种新型生成式建模方法为推进地震震源特征分析提供了一个很有前景的方向。

图4 斐济群岛6.8级地震的P波和pP波的指向性分析(至少可检测到两个间隔较近的破裂事件)
但是,该研究也存在一定的局限性。研究的方法建立在震源效应与路径效应可进行尺度分离的假设之上,因此在可分析的断层尺度和频率范围上存在一定限制,需要开发更先进的震源成像架构。对于浅源地震,由于相干散射难以与真实震源信息区分,需谨慎解读SymVAE生成的STF。研究提出了一种针对远场地震图不同时间窗口的下一代STF,从而有可能获得关于破裂参数的更多约束。模型性能高度依赖超参数设置及网络结构,其中卷积网络所固有的归纳偏置对结果质量起关键作用。此外,SymVAE有效性的本质是在高维空间中对地震观测记录进行插值,该插值结果并不必然完全符合真实物理情况,因此对生成结果的物理合理性验证仍是未来研究的重要方向。
来源:Bharadwaj P, Sharma M, Lohan I, et al. Learning earthquake sources using symmetric autoencoders. Bulletin of the Seismological Society of America, 2025, 115(6): 2553-2577.
主送:中国地震局领导
编发:中国地震局地震预测研究所





